




- ★Product Description
- ★About us
- ★Custom cable
Controls loads up to 24V @ 5A.
DESCRIPTION
The IRF520 N-Ch MOSFET Module can control loads up to 24V @ 5A.
PACKAGE INCLUDES:
- IRF520 N-Ch MOSFET Module
KEY FEATURES OF IRF520 N-CH MOSFET MODULE:
- Switch loads up to 24V @ 5A
- 5V compatible (actually semi-compatible. See notes below)
The IRF520 is not fully 5V logic compatible but it will work fine for many applications if it is derated to the specs we show here. See our evaluation results down below for more detail on that aspect of the module.
These modules can be used to control motors, fans, LEDs and other devices.
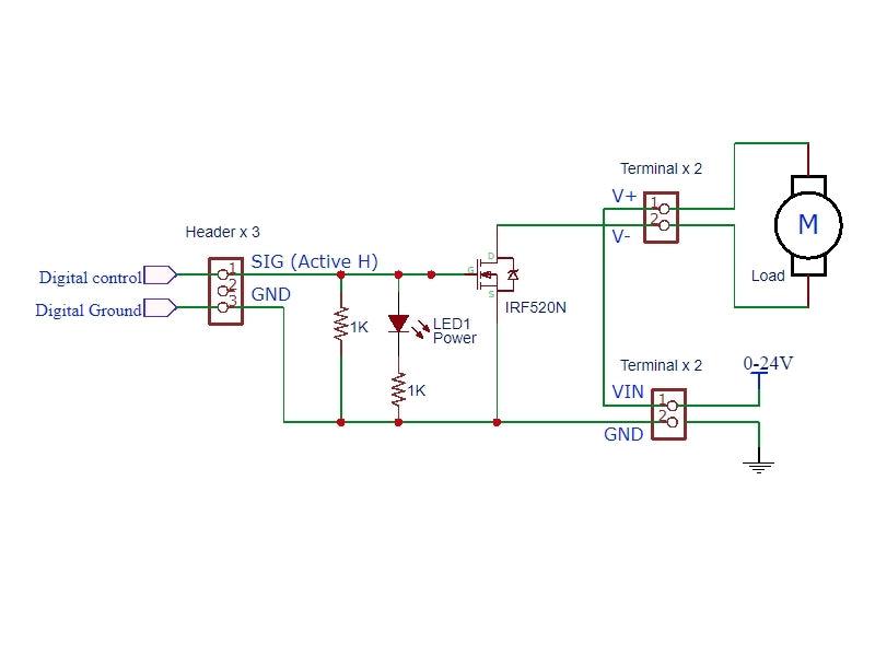
Module Connections
The connectors can look a bit confusing at first, but hook-up is fairly straight forward. The attached schematic can help clarify things.
To hook-up:
- Connect the load to be controlled across the V+ and V- terminals observing the correct polarity.
- Connect the power supply (up to 24V) across the Vin and GND terminals.
- Connect the uC ground and control pin to the GND and SIG header pins on the module. The center pin on the header marked ‘VCC’ is not connected.
The ‘SIG’ control input is active HIGH and 5V compatible, but can be driven as high as 10V to drive the IRF520 into full saturation. There is a green LED that lights when SIG is active HIGH
A 1K pull-down resistor is included on the module to help to ensure that the transistor will be in the off state when the microcontroller is powering up and the outputs are floating.
1 x 3 Male Header
- SIG = Signal input (active HIGH). Typically used with 5V logic. Can be driven at up to 10V to fully turn on the IRF520.
- VCC = No connection
- GND = Digital ground.
1 x 2 Screw Terminal (Load)
- V+ = Connect to positive lead of load (motor, LEDs, fan, etc)
- V- = Connect to negative lead of load
1 x 2 Screw Terminal (Power)
- VIN = Connect to power supply (0-24V) being used to power the load
- GND = Connect to power supply ground
OUR EVALUATION RESULTS:
The IRF520 MOSFET device is actually rated for up to 100V @ 9.7A. That rating assumes that it is being driven by a gate voltage of 10V to fully turn the device on with good heat sinking, etc.
Since this module is mainly designed to be used with an Arduino or similar MCU that can only drive 5V, the IRF520 will not be driven to full saturation and therefore will dissipate more heat. For that reason it needs to be derated from the theoretical maximum specs which is how we end up with our 24V @ 5A rating.
In our load testing, driving it with a 5V logic signal and pulling 3A continuous resulted in 56C on the tab and 3.5A resulted in 71C which is about as high as I would drive it unless a heat sink is added. If the transistor is being quickly switched such as when using PWM, pulling 5A is possible without a heat sink. At a 50/50 duty cycle with 5A we measured 75C. These measurements were all made with no heatsink.
I don’t recommend using this module with 3.3V logic since the thermal performance will be worse, but if you do, limit the current to about 1A to be on the safe side.
Notes:
- None
TECHNICAL SPECIFICATIONS
Maximum Ratings | IRF520 Device Specs | |
VDSS | Drain-Source Voltage | 100V (24V in this application) |
ID | Drain Current | 9.7A (5A in this application) |
RDS | Drain-Source On-Resistance | 0.25Ω (at 10V gate) |
PD | Power Dissipation | 48W (requires heat sink) |
Package | TO-220 | |
Package Type | Plastic Tab, 3-lead, through hole | |
Country of Origin | China | |
Mfr | International Rectifier | |
Datasheet | IRF520 |