



- ★Product Description
- ★About us
- ★Custom cable
General purpose single-channel audio amplifier module that can handle up to 325mW.
DESCRIPTION
The LM386 Audio Ampifier Module is a general purpose single-channel audio amplifier that can handle up to 325mW.
PACKAGE INCLUDES:
- LM386 Audio Amplifier Module
KEY FEATURES OF LM386 AUDIO AMPLIFIER MODULE:
- 200x fixed gain
- Volume adjustment pot
- 1 Channel
- 325mW power
- 4-12V operation
The LM386 audio amplifier module is handy for providing basic audio amplification in a project.
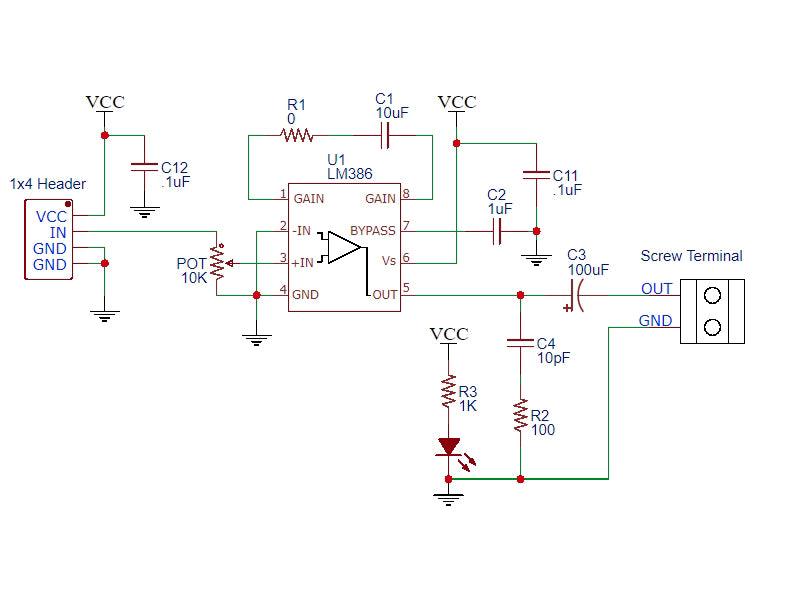
The amplifier IC are LM386M-1 parts. They operate at 4V – 12V and provide up to 325mW of power. The output can drive loads from 4 to 32 ohms. The lower the resistance of the load, the more power it can provide, so a 4 ohm speaker will be about twice as loud as an 8 ohm speaker.
The gain is fixed at 200x, but volume can be adjusted using the potentiometer on the module which adjusts the signal level fed to the LM386 IC.
These are single channel (mono) devices, so two would be needed for stereo amplification.
OUR EVALUATION RESULTS:
These assemblies work reasonably well at basic audio amplification tasks but can quickly distort if over-driven. They can be used for lower volume music amplification such as headphones and can do a decent job, but they are best suited for providing amplification for things like sound affects where exact sound reproduction is not a high priority.
The potentiometer on the module adjusts the level of the input signal and the amplifier has a fixed gain of 200x. If the input is from something like a MCU PWM pin with 5V levels, the potentiometer acts more like an on/off switch than a volume control and the output will be heavily distorted at higher levels.
In many cases, a resistor divider can be used to lower the input amplitude down to a couple hundred millivolts which is more in the amplifiers comfort zone and the potentiometer will act more like a volume control.
If the 0 ohm resistor at location R1 is removed, the fixed amplification will drop to 20x which might be useful in some applications. This value can be changed per the datasheet to adjust the gain between 20x and 200x
If you are looking for a more capable stereo audio amplifier solution, take a look at our PAM8403 stereo module down below.
BEFORE THEY ARE SHIPPED, THESE MODULES ARE:
- Basic functionality tested using tone generator.
- Packaged in a resealable ESD bag for protection and easy storage.
Notes:
- None
TECHNICAL SPECIFICATIONS
Operational Ratings | ||
Vs | Vcc Power Range | 4-12V |
Vi | Voltage on input pins | -0.4 to 0.4V |
Pmax | Maximum output power | 325mW (typ) |
Load | 4 Ohm – 32 Ohm | |
Dimensions | ||
PCB (L x W) | 41 x 14mm (1.6 x 0.55″) | |
Country of Origin | China | |
Datasheet | LM386 |