




- ★Product Description
- ★About us
- ★Custom cable
DESCRIPTION
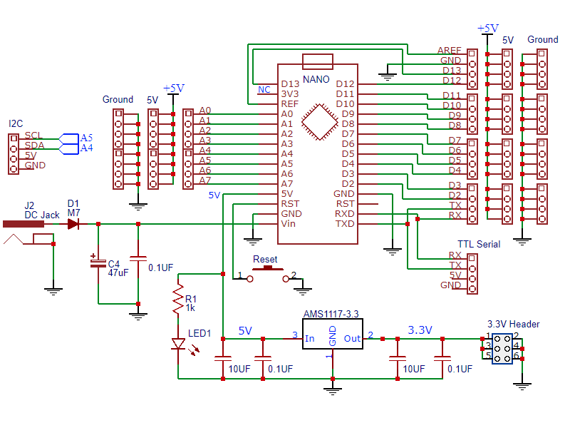
The Nano 3.0 Expansion Adapter is a baseboard that mounts the current Arduino Nano 3.0 and compatibles and brings the I/O out to a series of headers. These headers also include dedicated 5V and ground pins for each I/O pin for easy hookup of both digital and analog sensors. If using an older version of Nano, the pin-out of the analog pins will be different, but it will still work if that is taken into consideration.
PACKAGE INCLUDES:
- Nano 3.0 Expansion Adapter
KEY FEATURES OF NANO 3.0 EXPANSION ADAPTER:
- Dedicated 5V / Gnd for each I/O Pin
- RX/TX lines brought out to a separate 4-pin header along with 5V and Ground.
- I2C SDA and SCL lines brought out to a separate 4-pin header along with 5V and Ground. This is in addition to the normal A4/A5 location of these lines.
- I/O is brought out to solder pads laid out in Uno footprint.
- Reset button on the adapter, though this is redundant since the Nano reset button stays accessible when on the adapter.
- Standard DC jack for supplying power.
- 3.3V built-in regulator
DC input range is 7-12V. The input has a 1A/1000V reverse polarity protection diode and 47uF and 0.1uF filter caps. This DC input power is connected to the VIN pin on the Nano to power it. The 5V output of the Nano lights up a power LED on the adapter board. Our 7.5V AC Adapter works well with this board.
One of the weaknesses of the Nano is the fact that it can only supply 25mA of 3.3V power. The adapter includes a separate AMS1117-3.3 regulator which is fed from the 5V pin on the Nano that allows for up to about 200-300mA to be drawn. This 3.3V is available on a 6-pin header along with ground. Since this regulator is fed off the Nano on-board 5V regulator, the maximum current available will depend on how much of a load is also being put on the 5V. The total load on the 5V regulator should typically be kept down to around 500mA or so to avoid overheating.
The I/O is brought out to solder pads laid out in an Uno footprint along the edges of the board. The assembly can mount female or male headers on either side for additional flexibility such as using it with an Uno compatible shield.
OUR EVALUATION RESULTS:
These are really useful adapters for many applications and a real bargain at this price.
It would have been nice if the 3.3V was run directly off VIN so it didn’t apply an additional load to the Nano 5V regulator but this is typically not an issue unless doing some high power wireless that uses 3.3V. If necessary, it wouldn’t be very hard to modify the assembly by cutting the trace to the 3.3V regulator input and soldering a wire from the regulator input over to the VIN pin.
BEFORE SHIPMENT, THESE MODULES ARE:
- Inspected
- Packaged in a resealable ESD bag for protection and easy storage.
Notes:
- None
TECHNICAL SPECIFICATIONS
Board Dimensions (PCB) | 57 x 53mm (2.25 x 2.05″) |
Country of Origin | China |