
- ★Product Description
- ★About us
- ★Custom cable
SPECIFICATIONS
Brand Name: NoEnName_Null
Choice: yes
Condition: New
Dissipation Power: standard
High-concerned chemical: None
Operating Temperature: standard
Origin: Mainland China
Supply Voltage: standard
Type: Module
is_customized: Yes
Características:
1.Hecho de materiales de alta calidad, duraderos y prácticos.
2. Para lograr una excelente calidad de sonido, el dispositivo adopta entradas digitales con alta resistencia al ruido y alta tolerancia a fluctuaciones (al menos 8 dB mejor que las soluciones normales)
3.Rendimiento estable, capaz de lograr una calidad de sonido del amplificador Clase AB de 3,2 W con eficiencia del amplificador Clase D
4.El producto también proporciona una excelente supresión de interferencias electromagnéticas (EMI), lo que permite el uso de cables largos para conectar altavoces sin necesidad de filtrado externo.
5.Excelente efecto de sonido de alta fidelidad, adecuado para diversas aplicaciones de productos.
Parámetros:
01 Potencia de salida:
3,2W a 4 Ω, THD al 10%
1,8W a 8 Ω, THD al 10%
Frecuencia de muestreo I2S: 8Khz~96Khz
Opciones de ganancia de amplificador clase D: 3dB/6dB/9dB/12dB/15dB
No es necesario un reloj maestro (MCLK)
Plug and Play: con solo una fuente de alimentación, puedes configurar automáticamente 35 relojes diferentes y 128 formatos de audio digital
Adecuado para herramientas como Raspberry Pi, Arduino y ESP32, con un microcontrolador o sistema de placa de desarrollo con salida de audio I2S
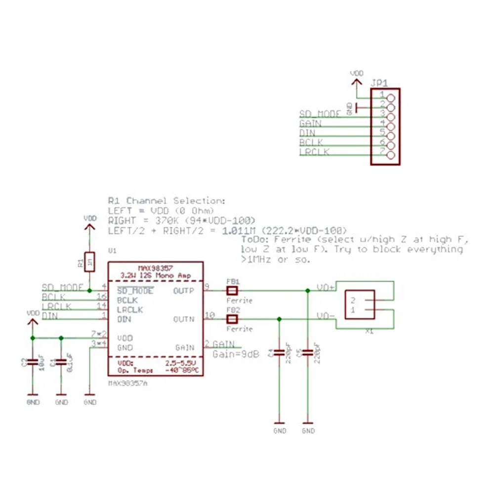
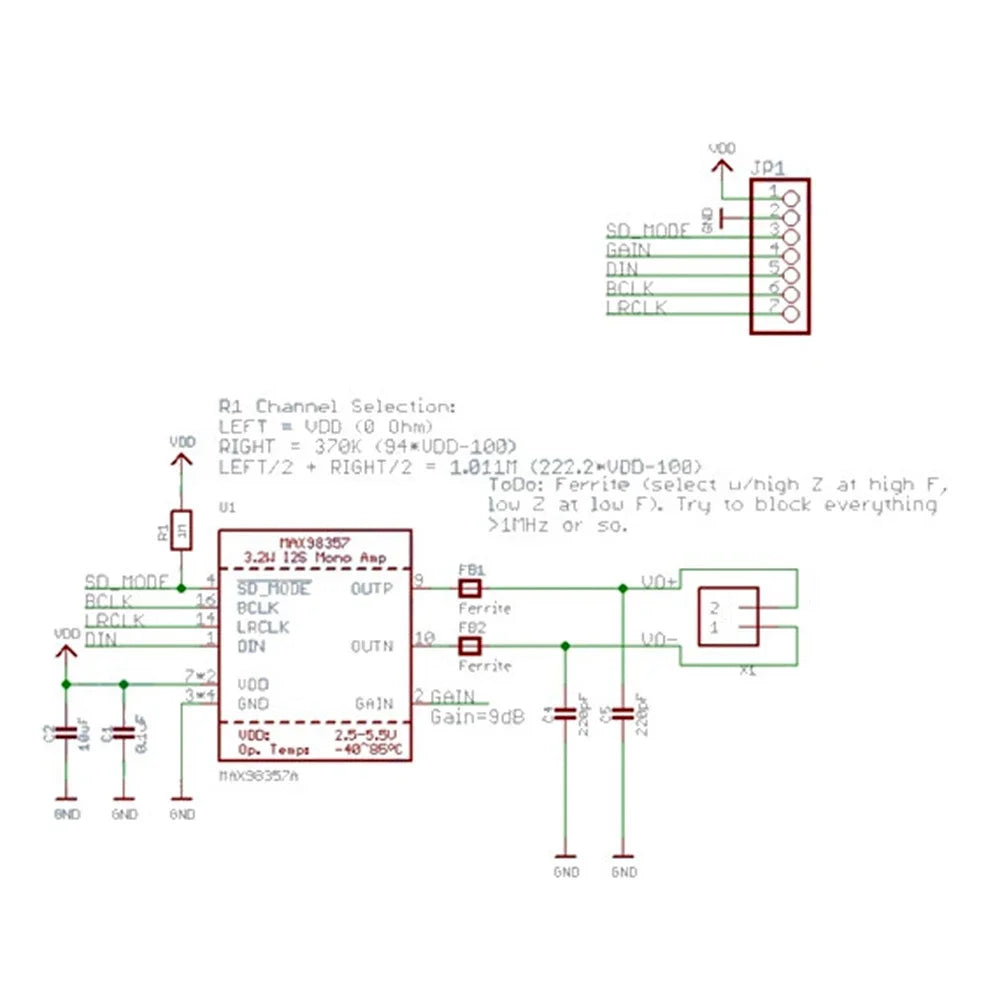
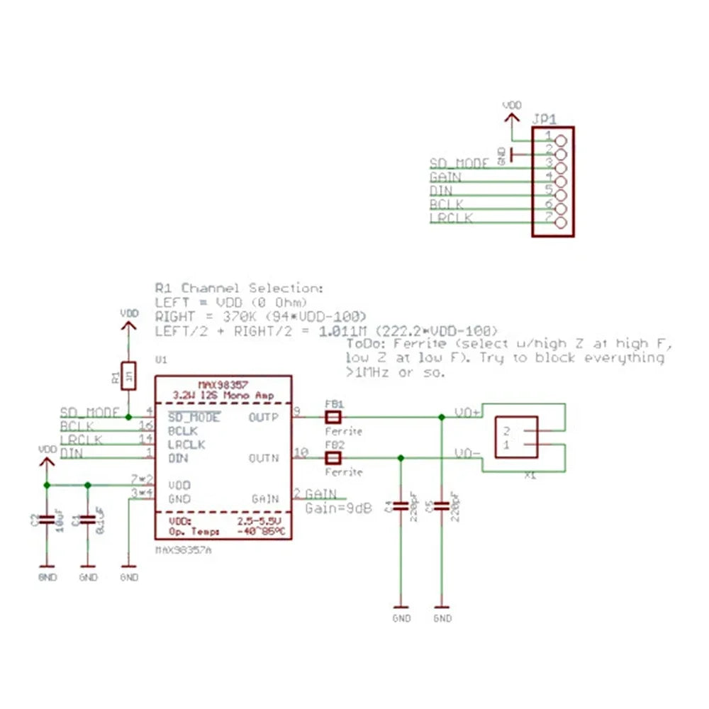
Descripción del pin:
VCC: polo positivo de la fuente de alimentación, CC 2,5 V ~ 5,5 V
GND: conexión a tierra
SD: Apagado y selección de canales.SD_ Baje el MODO para colocar el dispositivo en el estado apagado
GAIN: Ganancia y selección de canales.En modo TDM, la ganancia se fija en 12dB
DIN: señal de entrada digital
BCLK: entrada de clock de bits
LRC: Reloj izquierdo/derecho para modos 12S y UJ.Reloj síncrono para el modo TDM
El paquete incluye:
Módulo * 1+pin de fila * 1+terminales * 1












- ♥Hear From Our Happy Customers
- ♥Verified Buyer Reviews
- ♥Trusted by Professionals and Engineers


