
- ★Product Description
- ★About us
- ★Custom cable
SPECIFICATIONS
Application: Computer,Electric Toy
Brand Name: SPLENDID
Condition: New
Dissipation Power: 1
High-concerned chemical: None
Operating Temperature: -20+70
Origin: Mainland China
Package: DIP
Quantity: 1
Supply Voltage: 12V
Type: Voltage Regulator
is_customized: Yes
DIY Ultrasonic Levitation Kit Floating Standing Wave Control DIY Soldering Project Electronic Kit Acoustic Suspension 12V
Need to install it yourself, suitable for buyers with certain hands-on ability
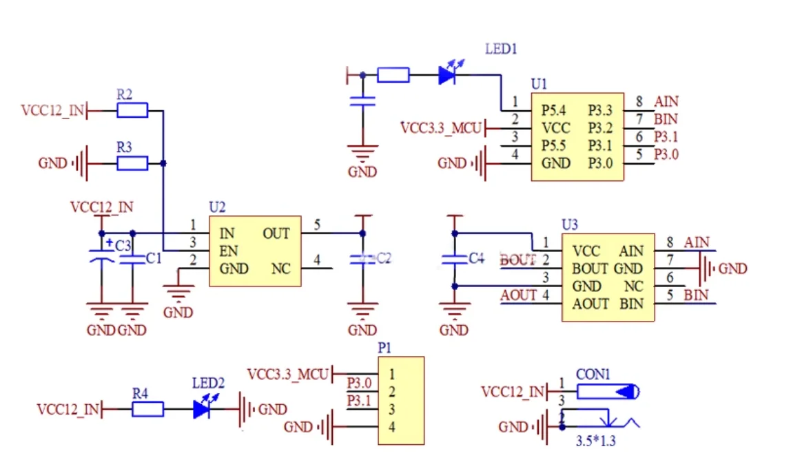
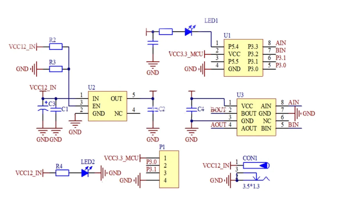
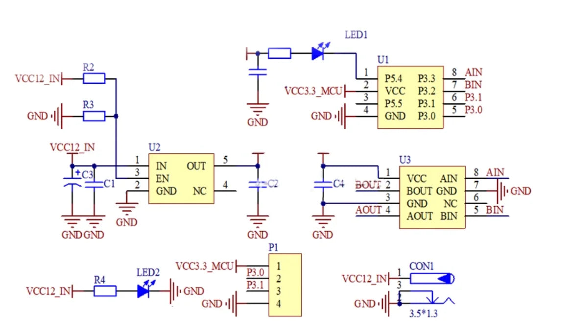
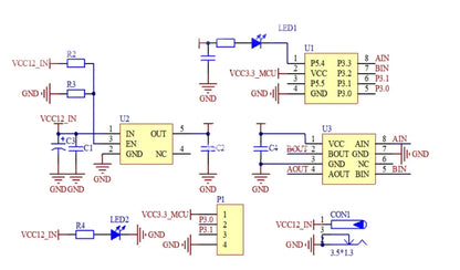
Product name: Ultrasonic suspension production kit
Input voltage: DC12V
Input current: less than 70mA,
LED (red): power indicator
LED (green): ultrasonic suspension indicator
Suspension time: can be suspended for a long time, tested for 24h suspension stability, the motherboard is slightly hot.
Size: 42mm long, 42mm wide, 62mm high, probe spacing 22mm, manual measurement has errors Shipping list: PCB circuit board, components, supporting information
This is a mini ultrasonic levitation device that can levitate foam balls. The device consists of a single-chip microcomputer, a driver chip and two ultrasonic probes. It is mainly used for students or DIY electronics enthusiasts to learn about ultrasonic standing wave levitation. It does not currently support controlling the up and down movement of suspended objects.






- ♥Hear From Our Happy Customers
- ♥Verified Buyer Reviews
- ♥Trusted by Professionals and Engineers


